剧本杀【马丁内斯死在惊奇馆】复盘解析+电子版剧本+线索卡+开本资料

剧本杀《马丁内斯死在惊奇馆》【复盘解析】

人馆案凶手:
六号候选人愚者
推凶过程手法:
【图2】【图3】【图4】、

第三轮
①作家记忆中出现的故事原型分别是谁
答∶卡罗琳、威尔、乔安娜、贾斯汀、尤里卡、(可以包括梅耶塔也可以不包括)
②请问通过作家的记忆,推理出作家的名字叫什么 答∶梅耶塔
③作家与原型之间是什么样的关系

答∶威尔与作家是父女关系;卡罗琳与作家是母女关系;尤里卡与作家是兄妹关系;乔安娜与作家是好友闺蜜的关系,贾斯汀与作家是恋人的关系。
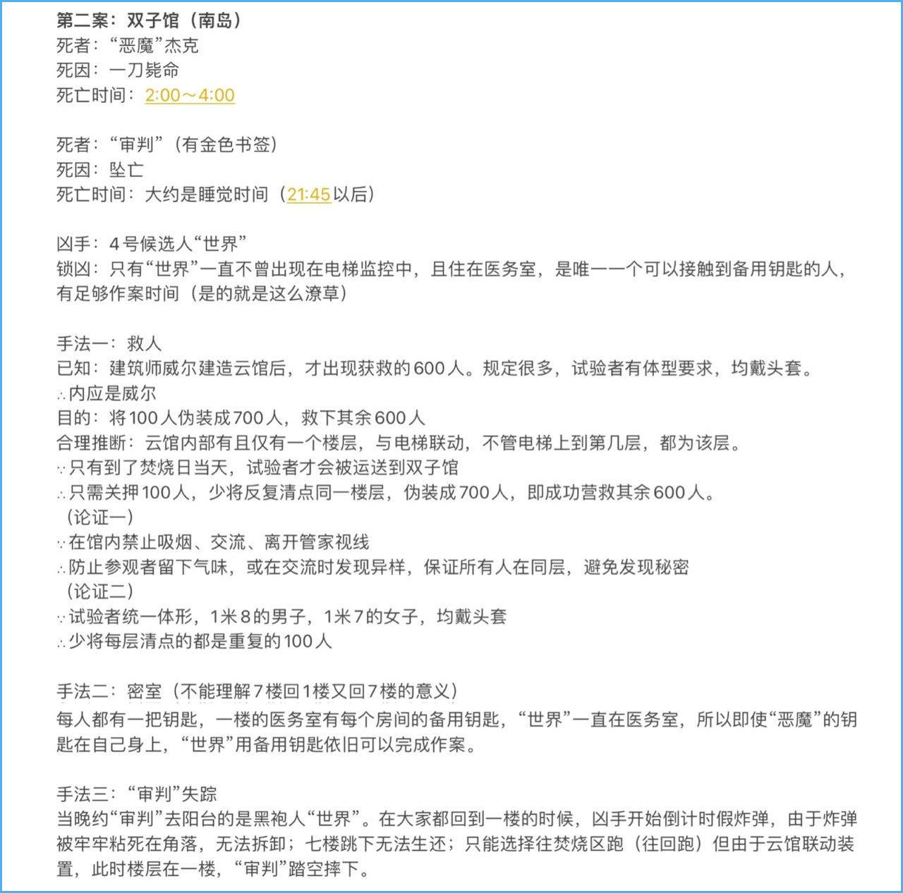
双子馆案凶手
一直待在医疗室的候选人世界
推凶过程手法:
【图5】【图6】【图7】
第五轮
诸位的原型到底是作家身边的谁
答∶一号∶卡罗琳,二号∶尤里卡,三号∶乔安娜,四号∶威尔,五号∶贾斯汀,
六号∶梅耶塔
双子馆凶手
住在八号房的候选人倒吊人
推凶过程手法:
【图8】
网友繁华落尽感受:
在想想,故事的发生简直离谱,现在的硬核本都要这么卷嘛
昨天我们固车冲了去年年末大热本《马丁内斯死在惊奇馆》之前刷到过测评,说马丁内斯其实是累死的,就觉得这是个妥妥的硬核,三个密室在加个叙诡,确实是推土机的天堂,我们也做好了准备,要推个七八个小时
本子的质量不用多说,确实是个好本,灰烬出品,基本不踩雷,是个盒子却拥有城限的质量,三个密室有难有易,建筑叙诡贯穿全本,可以脑洞大开,是属于硬核但是又推得动的那种。最后一个叙诡理清时间线,再结合故事设定,也是有迹可循的,所以推土机玩家必冲
但是作为一个水龙头,我没有想到!马丁内斯!推土机的盛宴!让我哭了一个小时故事背景是我完全没想到的,一个悲壮却又温馨的故事,开局的时候dm因为都是熟人了,告诉我我玩儿这个本在最后可能会哭,我还嗤之以鼻结果!我也没有让dm失望,他都不用等到最后,第二个本发下来!!读本哭大家分享了多久我就哭了多久,带的全车三个小姐姐都落泪了,直到盘叙诡连我们dm小哥哥也是很无语,最后结局,我一个人默默的趴在桌子上,感动的哭的稀里哗啦
绝对是,盘到头秃,哭到昏厥
最后,我希望大家能冲烂这个本体验作者笔下光怪陆离却又温馨治愈的故事

关于剧本杀【马丁内斯死在惊奇馆】就分享到这里了!