大家好,欢迎收看未来热点全知道的“热点预告”。
在这里你将能看到未来一周游戏圈的各项动态,本周我们将会迎来《天下:万象》正式上线;《流放之路:降临》德鲁伊上线;《三角洲行动》联动《合金装备3重制版》;《怪物猎人:荒野》古龙种“巨戟龙”登场;《嘟嘟脸恶作剧》上线等诸多事件。

新的一周又开始了,快来看看游戏圈又有哪些大动作吧。
【热点更新】
划重点:《天下:万象》定档12月17日全平台上线
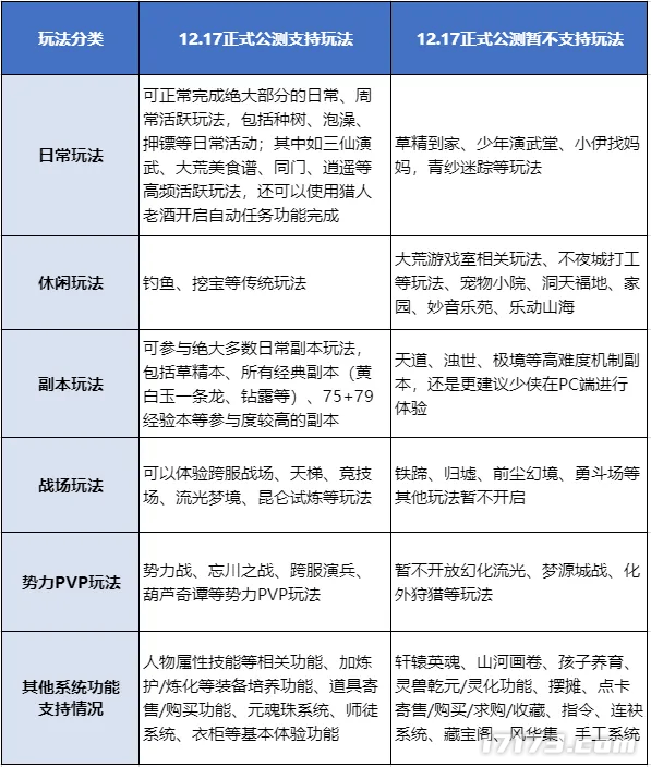
网易《天下》IP三端新作《天下:万象》将于12月17日正式全平台上线。

《天下:万象》是网易旗下经典MMORPG《天下》系列的全新版本,采用自研Messiah引擎,实现PC、手机、现有客户端三端互通,画质全面升级,优化超过600平方千米场景,并大幅提升帧率与流畅度。
新版本主打轻量化、低门槛,千元机即可畅玩,同时推出超50款预约即送的外观福利。

与此同时,《天下贰·经典版》也将同步开启不限号删档付费测试。这个版本回归2008-2011年的水墨国风与慢节奏养成,满足不同玩家情怀需求。
划重点:《诛仙世界》「禅音破晓」周年版本将于12月17日开启
《诛仙世界》「禅音破晓」周年版本将于12月17日开启,新职业天音阁、新养成系统、全新玩法诛魔等大量内容将同步上线。

这次新版本还会奉上免费的三连送,周年专属时装、商城直售时装14选1自选礼包、全场直售时装通用的7.9折券,均是签到即可获得。
划重点:《魔兽世界》国服“熊猫人之谜”怀旧服将于12月16日上线
《魔兽世界》国服“熊猫人之谜”怀旧服将于北京时间12月16日上线。

探索潘达利亚新大陆,升至90级,挑战地下城、团队副本和PvP赛季。

划重点:《流放之路:降临》全新职业德鲁伊定档12月19!免费周末即将同步开启
由新西兰Grinding Gear Games研发,腾讯发行的刷宝ARPG革新之作《流放之路:降临》国服,将在12月19日迎来全新0.4.0版本“末裔德鲁伊”,拥有3种形态的全新职业 “德鲁伊” 正式上线,免费周末及百日庆典福利月活动也将同步开启。

这个德鲁伊在设定上就比其他同类型游戏的德鲁伊要强得多,因为这个德鲁伊不仅可以进行常规的变熊、变狼,他还能变成龙,是首个可以变龙的德鲁伊。

龙形态的德鲁伊还创新性的为刷子游戏带来了空战的玩法,感兴趣的玩家不要错过。
划重点:《最终幻想14》最新7.4版“雾中的桃花源”将于12月16日上线
SE宣布旗下经典网游《最终幻想14》最新7.4版“雾中的桃花源”将于12月16日上线,带来新装备以及挑战活动等。

划重点:《三角洲行动》×《合金装备3:重制版》联动12月19日正式启动
《三角洲行动》正式官宣与《合金装备3:重制版》联动将于12月19日正式启动,联动期间将会解锁多款联动传说武器外观,2026年1月1日则会上线干员无名的新联动外观“裸蛇”。

划重点:《怪物猎人:荒野》古龙种“巨戟龙”登场!定于12月16日发布
在12月16日,《怪物猎人:荒野》将会推出免费大型更新第四弹,古龙种“巨戟龙”将正式登场。

划重点:《幻兽帕鲁》12月17日将更新大型版本“心归之所”
Palworld官宣《幻兽帕鲁》将在12月17日更新“心归之所”版本,同时与高速FPS游戏《ULTRAKILL》联动,上线全新的武器。

划重点:《洛奇英雄传》12月16日更新,超高难度BOSS塔罗斯归来
《洛奇英雄传》12月16日更新,超高难度BOSS塔罗斯霸气归来,挑战时空扭曲掠夺者的王座,赢取全新手镯与丰厚奖励。

划重点:《九阴真经》贺岁新版定档12月19日
《九阴真经》即将迎来它的贺岁版本,名为“铸剑归庐”,并于12月19日正式公测。
届时,崭新的江湖将为侠士们带来一系列新内容,包括新隐世门派「长乐坊」、家园玩法青山隐新区域「后山」以及新帮会玩法「龙争虎斗联赛」等。

划重点:《崩坏:星穹铁道》 3.8版本12月17日开启
《崩坏:星穹铁道》将于12月17日开启3.8版本,新版本将会开启全新主线任务以及新角色登场。

3.8版本上半卡池将会有限定五星角色大丽花和五星角色流萤,第二期则是五星角色忘归人和灵砂。

与此前不同的是,该版本还会开放第三期卡池,五星角色阿格莱雅和星期日将会登场。

由于该版本持续时间较长,从12月17日一直持续到2月12日,所以活动也会相对多一些,这也是年前最后一个版本了,等到2月中旬我们就该在过年时迎来新版本了。
划重点:《绝区零》2.4下半池12月17日开启
在12月17日,《绝区零》将开启2.4版本下半卡池,此次卡池会开放S级般岳和S级艾莲UP。

划重点:大话西游手游 2025年度玩法资料片《御兽争锋》
《大话西游手游》2025年度玩法资料片《御兽争锋》将于12月18日正式上线!

划重点:《和平精英》搜打撤“地铁逃生”定于12月15日上线交易行功能
《和平精英》地铁逃生12月15日上线交易行功能!自由买卖装备道具,优化地铁币利用,赛季高配装备覆盖更多玩家。

划重点:《无畏契约:源能行动》将在12月18日上线新版本“爆点将至”
《无畏契约:源能行动》将在12月18日上线新版本“爆点将至”并同步上线新先锋位英雄“钛狐”、新地图“莲华古城”,“斗牛”玩法和新装备“再生甲”。
通过活动可以免费获取7把枪械皮肤。

划重点:阴阳师新版本「狐梦之守」12月17日开启
阴阳师新版本「狐梦之守」12月17日开启。全新主线剧情「梦境篇」、新式神、版本活动、式神新装同步上线,开启梦境奇旅。

划重点:《暗黑破坏神:不朽》12月17日版本更新前瞻
《暗黑破坏神:不朽》将于12月17日开放全新版本,新版本将开放全新场景、全新神话传奇胸甲、传奇宝石、魔神挑战等诸多内容。

划重点:《剑侠世界3》新资料片“炽霄问道”12月17日上线
《剑侠世界3》新资料片“炽霄问道”12月17日上线!全新火系门派【炽霄】燃战江湖,冰雪时装、新奇兵、金乌坐骑同步登场。

划重点:《剑侠情缘·零》新资料片确认定档12月18日
《剑侠情缘·零》12月18日新资料片上线。解锁79级等级上限,探索北山石窟、凉州新地图,新副本、新剧情、新活动、福利新服等你体验。

划重点:《FGO》日服第2部终章将于12月20日开幕
《FGO》日服第2部终章将于12月20日开幕,通关奏章4可获得1000个圣晶石。

划重点:《仙侠世界2》新服“云澜映雪” 12月16日18:00开启
《仙侠世界2》经典服新服“云澜映雪”12月16日 18:00火爆上线。

本次新区将同步解锁游戏内最火热、规模最大、奖励最丰厚的团体 PK 玩法 ——“仙府争夺”。在新区仙府领地争夺战中,最终成功夺得3 星领地的家族族长,将独家荣获“仙府战”、永久 “仙侠录”卡牌尊享订制权及首次登场的酷炫随身特效(半年),特效冠名权打造专属游戏荣誉标识。
即日起预创建通道已开放,提前创建角色即可尊享专属礼包,内含5万宝珠、藏宝图、25级紫装包,更有预建专属装扮自选包(故人归/九色神鹿/伽蓝之翼 三选一)!
【新游上线】
划重点:《嘟嘟脸恶作剧》正式定档12月18日
B站代理的超解压捏脸二次元韩游《嘟嘟脸恶作剧》将于12月18日正式公测。

划重点:雷霆游戏《九牧之野》定档12月18日公测
由仙峰游戏研发、雷霆游戏发行的三国题材SLG游戏《九牧之野》正式宣布定档12月18日公测。

划重点:纸嫁衣IP衍生休闲手游《萤火夜话》12月19日正式上线
《纸嫁衣》IP衍生休闲合成手游《萤火夜话》正式定档12月19日上线,目前,主题曲《心愿有归期》已发布。

【新游测试】
划重点:经典端游《石器时代》宣布回归,重生测试定档12月19日
《重生·石器时代》12月19日重生测试开启。全面复刻,1:1经典还原,经典角色、任务,宠物抓捕,成长计算,组队PK,限量资格招募中。

划重点:《名将杀》12月19日测试正式定档!
《名将杀》正式宣布将于12月19日开测。 游戏以“公平不氪金”为核心理念,致力为玩家打造一个轻松畅享全名将、尽情体验公平竞技的杀牌世界。

划重点:指战网络《古龙群侠录》首测12月16日开启
恺英网络旗下指战网络研发的回合武侠游戏《古龙群侠录》试剑测试定档12月16日上午10点。本次测试为删档计费测试,测试平台为安卓,不限测试资格。

【游戏事件】
划重点:《恋与深空》与肯德基再度联动,主题活动12月19日开启
叠纸游戏《恋与深空》与肯德基的联动活动“暖冬庆典”定于12月19日正式启动。本次联动将推出五款男主主题玩具,设计融合礼物盒、旋转台、舞台等互动形式。

【更多关注】
划重点:《荒原先驱》12月16日抢先体验 废土开放世界FPS网游
GFAGAMES工作室制作并发行,一款《潜行者》风格的废土开放世界FPS网游《荒原先驱》12月16日开启抢先体验,本作支持中文。

划重点:《波斯王子:Rogue》数字版12月16日登陆SWITCH 平台
《波斯王子:Rogue》12月16日登陆Switch平台。体验优化掌机版,包含100+武器、流畅战斗与救赎剧情。实体版2026年4月发售,预购开启。

划重点:《层层恐惧:最终杰出版》将在12月19日登陆Switch2
《层层恐惧:最终杰出版》2025年12月19日登陆Switch 2。包含1代、2代、所有DLC及全新章节,支持HDR、光追、体感操控,沉浸体验恐怖艺术杰作。

划重点:《王冠之心 OL》12月18日正式推出 经典卡牌战斗
开发发行商illuCalab宣布,旗下经典卡牌战斗游戏《王冠之心 OL》将于12月18日正式推出,登陆Steam平台,本作支持中文。

划重点:游戏改编剧集 《辐射》(Fallout)第二季
备受期待的游戏改编剧集 《辐射》(Fallout) 第二季正式发布了官方预告片,并确认将于12月17日独家上线Prime Video平台。

划重点:《阿凡达3》预售开启:片长198分钟 12月19日全国上映
20世纪影业今日宣布,科幻大片《阿凡达3:火与烬》全国预售现已开启,电影将于12月19日全国上映。

划重点:《唐朝诡事录》新作《唐诡奇谭》定档12月17日开播
《唐朝诡事录》新作《唐诡奇谭》定档12月17日开播。诡面藏真版海报释出,卢凌风、苏无名、裴喜君、费鸡师、褚樱桃、薛环揭幕诡案。
